Texas Instruments DP83TC811R-Q1 Automotive Ethernet Transceivers
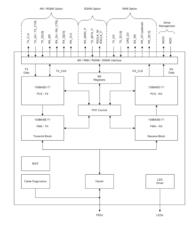
Texas Instruments DP83TC811R-Q1 Low-Power Auto PHYTER™ 100BASE-T1 Automotive Ethernet Transceivers present all physical layer functions necessary to transmit and receive data over unshielded single twisted-pair cables. The DP83TC811R-Q1 supports MII, RMII, and RGMII MAC interfaces offering xMII flexibility. The included Diagnostic Tool Kit provides an extensive list of real-time monitoring tools, debug tools, and test modes. Additionally, the kit consists of an electrostatic discharge (ESD) monitoring tool capable of counting ESD events on both the xMII and MDI.The ESD monitoring tool also applies a programmable interrupt providing real-time monitoring. The pseudo-random binary sequence (PRBS) frame generation tool transmits and receives data without using a MAC and is fully compatible with internal loopbacks. The Texas Instruments DP83TC811R-Q1 is available in a 6mm×6mm, 36-pin VQFN wettable flank package.
Features
- 100BASE-T1 – IEEE 802.3bw compliant
- OPEN Alliance qualified
- Interoperable with BroadR-Reach and 100BASE-T1 PHYs
- AEC-Q100 qualified for automotive applications
- Device temperature Grade 1 (–40°C to +125°C ambient operating temperature)
- Device HBM ESD Classification Level 3A
- Device CDM ESD Classification Level C5 for all pins except pin 5
- Device CDM ESD Classification Level C3 for pin 5
- Device IEC61000-4-2 ESD Classification Level 4 for pins 12 and 13: ±8kV contact discharge
- MII, RMII, and RGMII MAC interfaces
- IEEE 1588 SFD support
- VQFN, wettable flank packaging
- Low transmit and receive latency for AVB/TSN
- < 230mW low active power operation
- Configurable I/O voltages of 3.3V, 2.5V, and 1.8V
- Power savings features
- Sleep, standby, and disable
- Wake-on-LAN (WoL)
- Diagnostic tool kit
- Signal Quality Indication (SQI)
- Time Domain Reflectometry (TDR)
- Electrostatic discharge sensor
- Voltage sensor
- Temperature sensor
- PRBS built-in self-test
Applications
- Backbone networks
- Gateway and body control
- Telematics
DP83TC811R-Q1 Block Diagram
Publicado: 2018-04-13
| Actualizado: 2022-11-29
