STMicroelectronics LDK320 High PSRR Voltage Regulators
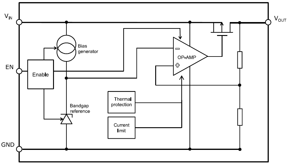
STMicroelectronics LDK320 High PSRR Voltage Regulators are low drop voltage regulators with a maximum 200mA output current from a 2.5V to 18V input voltage range. The regulators have a typical dropout voltage of 100mV and are stabilized with a ceramic capacitor on the output. The LDK320 are ideal for low battery powered applications with a very good dynamic characteristic, combined with low drop voltage and low quiescent current. The enable logic control function allows the LDK320 to be in shutdown mode by consuming a total current lower than 1μA. This device also includes a short-circuit current limiting, thermal, and SOA protections.Features
- Input voltage from 2.5V to 18V
- Very low-dropout voltage (100mV typ. @ 100mA load)
- Low quiescent current (typ. 60μA, 1μA in off mode)
- High PSRR 88dB@120Hz
- Low noise
- Output voltage tolerance ±0.5% @ 25°C (LDK320A) or ±2% 25°C
- Output current up to 200mA
- Wide range of output voltages available on request fixed from 1.2V to 12V with 100mV step and adjustable
- Logic-controlled electronic shutdown
- Compatible with ceramic capacitor COUT = 1μF
- Current, SOA and thermal protections
- Available in SOT23-5L and SOT-89 packages
- Temperature range -40°C to +125°C
Applications
- DSC
- TV
- BD
- DVD
- PC
- Industrial
Block Diagram (Fixed)
Block Diagram (Adjustable)
Publicado: 2018-02-08
| Actualizado: 2024-04-23
