STMicroelectronics EVALSTGAP2SCM Demonstration Board

STMicroelectronics EVALSTGAP2SCM Demonstration Board is used to evaluate the STGAP2SCM. The STGAP2SCM is an isolated single gate driver with a 4A current capability and rail-to-rail outputs. This makes the device ideal for high-power inverter applications like motor drivers in industrial applications equipped with MOSFET/IGBT/SiC power switches. Two different variants are available: one with separated source and sink outputs, the other with a single output pin and a dedicated pin for Miller clamp function. The STMicroelectronics EVALSTGAP2SCM Demonstration Board is suitable for both output configuration variants.

Features

  • High voltage rail up to 1700V
  • 4A source/sink at 25°C driver current capability
  • Separate sink and source for simplified gate driving configuration (STGAP2SM)
  • 4A Miller clamp (STGAP2SCM)
  • 100ns short propagation delay
  • UVLO function
  • Gate driving voltage up to 26V
  • Negative gate driving
  • On-board isolated DC-DC converters to supply
    gate drivers, fed by VAUX = 5V
  • VDD logic supply local 3.3V or VAUX
  • 3.3V, 5V TTL/CMOS inputs with hysteresis
  • +15/0V; +15/-3V; +19/0V; +19/-3V easy jumper selection of driving voltage configuration
  • Temperature shutdown protection

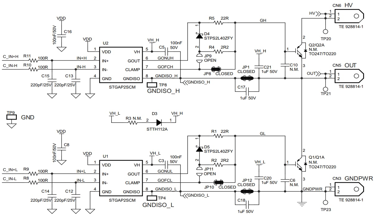
Schematic

Schematic - STMicroelectronics EVALSTGAP2SCM Demonstration Board
Publicado: 2018-07-10 | Actualizado: 2023-02-12