Monolithic Power Systems (MPS) MP6972 CCM/DCM Flyback Ideal Diodes

Monolithic Power Systems (MPS) MP6972 CCM/DCM Flyback Ideal Diodes are a fast turn-off, intelligent rectifier for flyback converters that integrates a 100V/17mΩ MOSFET. It can replace a diode rectifier for higher efficiency and power density. The chip regulates the forward voltage drop of the internal power switch to VFWD (40mV) and turns off before the drain-source voltage reverses. The MP6972 is optimized for low-side rectification. The internal ringing detection circuitry prevents the MP6972 from falsely turning on during discontinuous conduction-mode (DCM) or quasi-resonant operations. The Monolithic Power Systems (MPS) MP6972 is available in a SOIC-8 package.

Features

  • Integrated 100V/17mohm MOSFET
  • Optimized efficiency for low-side rectification
  • Ringing detection prevents false turn-on during DCM operation
  • Compatible with Energy Star
  • 110μA quiescent current
  • Supports DCM, CCM, and quasi-resonant operation
  • Wide output range down to 0V

Applications

  • Laptop adapters
  • QC and USB PD chargers
  • High-efficiency flyback converters

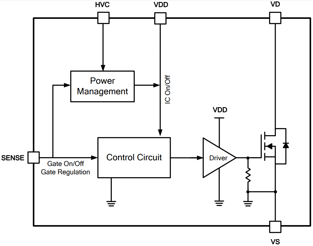
Functional Block Diagram

Block Diagram - Monolithic Power Systems (MPS) MP6972 CCM/DCM Flyback Ideal Diodes
Publicado: 2021-06-25 | Actualizado: 2022-03-11