Espressif Systems ESP8684 Ultra-Low-Power SoCs

Espressif Systems ESP8684 Ultra-Low-Power System-on-Chips (SoCs) provide a highly integrated MCU-based SoC solution designed for Internet of Things (IoT) applications requiring compact size, wireless connectivity, and efficient power management. Built around a 32-bit RISC-V single-core processor with a four-stage pipeline running up to 120MHz, the Espressif Systems ESP8684 combines 2.4GHz Wi-Fi® and BLUETOOTH® 5.3 Low Energy (LE) capabilities in a compact QFN24 (4mm × 4mm) package. This device's storage capacity is ensured by 272KB of SRAM (16KB for cache) and 576KB of ROM on the chip.

Features

  • Wi-­Fi
    • IEEE 802.11 b/g/n-compliant
    • Supports 20MHz bandwidth in 2.4GHz band
    • 1T1R mode with data rate up to 72.2Mbps
    • Wi-Fi Multimedia (WMM)
    • TX/RX A-MPDU, TX/RX A-MSDU
    • Immediate Block ACK
    • Fragmentation and defragmentation
    • Transmit opportunity (TXOP)
    • Automatic Beacon monitoring (hardware TSF)
    • 3x virtual Wi-Fi interfaces
    • Simultaneous support for Infrastructure BSS in Station mode, SoftAP mode, Station + SoftAP mode, and promiscuous mode
    • Antenna diversity
  • Bluetooth
    • Bluetooth LE - Bluetooth 5.3 certified
    • 20dBm high power mode
    • 125kbps, 500kbps, 1Mbps, and 2Mbps speeds
    • Advertising extensions
    • Multiple advertisement sets
    • Channel selection algorithm #2
    • Internal co-existence mechanism between Wi-Fi and Bluetooth to share the same antenna
  • CPU and Memory
    • 32-bit RISC-V single-core processor, up to 120MHz
    • 1x core at 120MHz - 369.58 CoreMark®; 3.08 CoreMark/MHz
    • 576KB ROM
    • 272KB SRAM (16KB for cache)
    • In-package flash
    • Access to flash accelerated by cache
    • Supports flash In-Circuit Programming (ICP)
  • 14x programmable GPIOs, 2x strapping GPIOs
  • Digital interfaces
    • 3x SPI
    • 2x UART
    • 1x I2C master
    • LED PWM controller, with up to 6x channels
    • General DMA controller (GDMA), with 1x transmit channel and 1x receive channel
  • Analog interfaces
    • 1x 12-bit SAR ADC, up to 5x channels
    • 1x temperature sensor
  •  
  • Timers
    • 1x 54-bit general-purpose timer
    • 2x watchdog timers
    • 1x 52-bit system timer
  • Low power management
    • Fine-resolution power control through a selection of clock frequency, duty cycle, Wi-Fi operating modes, and individual power control of internal components
    • 4x power modes designed for typical scenarios - Active, Modem-sleep, Light-sleep, and Deep-sleep
    • 5μA power consumption in Deep-sleep mode
    • RTC memory remains powered on in Deep-sleep mode
  • Security
    • Secure boot - permission control on accessing internal and external memory
    • Flash encryption - memory encryption and decryption
    • 1024-bit OTP, up to 256 bits for users
    • Cryptographic hardware acceleration
      • ECC
      • SHA accelerator (FIPS PUB 180-4)
    • Random Number Generator (RNG)
    • Clock glitch filter
  • RF module
    • Antenna switches, RF balun, power amplifier, and low-noise receive amplifier
    • Up to +22dBm of power for an 802.11b transmission
    • Up to +20dBm of power for an 802.11n transmission
    • Up to -106dBm of sensitivity for Bluetooth LE receiver (125Kbps)
  • 4mm x 4mm QFN24 package
  • -40°C to +105°C operting temperature range

Applications

  • Smart homes
    • Lighting controls
    • Smart buttons
    • Smart plugs
    • Indoor positioning
  • Industrial automation
    • Industrial robots
    • Industrial field bus
  • Consumer electronics
    • Smartwatches and bracelets
    • Over-the-top (OTT) devices
    • Logger toys and proximity-sensing toys
  • Health care
    • Health monitors
    • Baby monitors
  • Smart agriculture
    • Smart greenhouses
    • Smart irrigation
    • Agriculture robots
  • Retail and catering
    • POS machines
    • Service robots
  • Generic low-power IoT sensor hubs
  • Generic low-power IoT data loggers

Functional Block Diagram

Block Diagram - Espressif Systems ESP8684 Ultra-Low-Power SoCs

Power Scheme

Mechanical Drawing - Espressif Systems ESP8684 Ultra-Low-Power SoCs

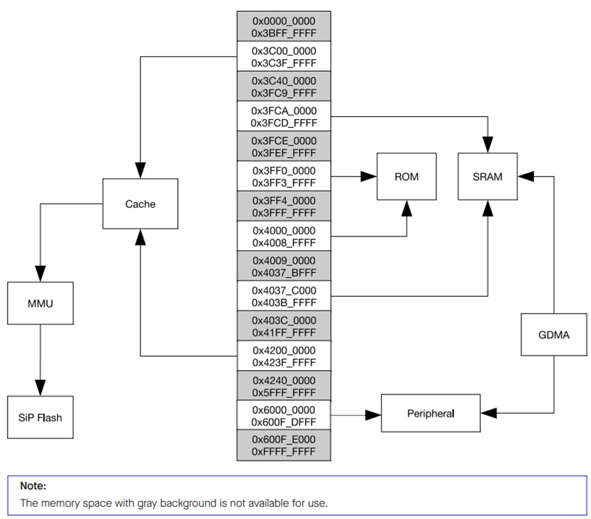
Address Mapping Structure

Mechanical Drawing - Espressif Systems ESP8684 Ultra-Low-Power SoCs
Publicado: 2022-06-16 | Actualizado: 2025-10-07