Diodes Incorporated AL1698K High Efficiency Dimmable LED Driver

Diodes Incorporated AL1698K High-Efficiency Dimmable LED Driver is a high efficiency, high performance, high power factor, and high current precision boost, buck-boost, and flyback dimmable LED driver designed for triac dimmable LED lamp applications. The AL1698K allows an accurate output current over a comprehensive line and load regulation. Boost topology enables the device to achieve higher than 90% efficiency, meeting the lighting regulatory high-efficiency requirements. A wide switching frequency operates at Boundary Conduction Mode (BCM) to ease EMI/EMC design and testing.

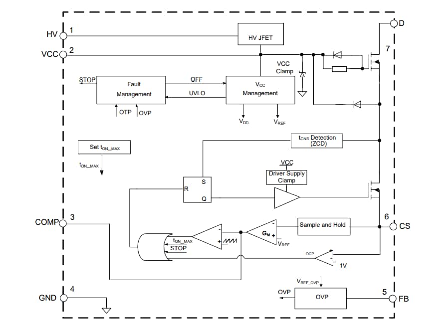
The Diodes Inc AL1698K High-Efficiency Dimmable LED Driver features a built-in high voltage JFET, which provides the system with a fast start-up time and enables users an easy and stable VCC supply design. The AL1698K LED driver integrates a 600V/2A high voltage MOSFET. It can cover both 120VAC and 230VAC triac dimmable applications by eliminating the external high voltage MOSFET, reducing the system BOM cost. The AL1698K has the built-in thermal fold-back protection trigger point to reduce output current automatically. Other protection features enhance the LED lighting system's safety and reliability.

The AL1698K dimming curve is compliant with the NEMA SSL6 standard. The AL1698K applies to a wide range of dimmers, such as leading and trailing edge, to reach a deep dimming down to 1%.

The AL1698K LED Driver is housed in a SO-7 package.

Features

  • High efficiency >90% (Boost topology)
  • ±3% Tight current sense tolerance
  • Internal protections
    • Under Voltage Lockout (UVLO)
    • Leading-Edge Blanking (LEB)
    • Cycle-By-Cycle Over Current Protection (OCP)
    • Over Voltage Protection (OVP)
    • Output Short Protection (OSP)
    • Thermal Foldback Protection (TFP)
    • Over Temperature Protection (OTP)
  • 310µA Low operation current
  • NEMA SSL6 Dimming curve compliant
  • Integration of HV JFET
  • Single winding inductor
  • Wide range of dimmer compatibility
  • Integration of 600V/2A MOSFET
  • SO-7 Package
  • Totally lead-free and fully RoHS compliant
  • Halogen and antimony-free, “Green” device

Applications

  • Mains retrofit Tx tube LED lamps
  • LED high bay lamps
  • LED power supply modules
  • Triac dimmable LED lamps

Typical Application Circuits

Block Diagram

Block Diagram - Diodes Incorporated AL1698K High Efficiency Dimmable LED Driver

Pin Assignments

Diodes Incorporated AL1698K High Efficiency Dimmable LED Driver
Publicado: 2022-09-28 | Actualizado: 2023-09-22