ABLIC S-8245A/C Battery Protection ICs

ABLIC S-8245A/C Battery Protection ICs provide protection for 3- to 5-serial cell lithium-ion rechargeable batteries. The devices include high-accuracy voltage detection circuits and delay circuits. The S-8245A/C ICs protect lithium-ion rechargeable battery packs from overcharge, over-discharge, and overcurrent. Cascade connection using the S-8245A/C devices allows protecting 6-serial or more cells of lithium-ion rechargeable battery packs.

The S-8245A/C ICs can be used with a Negative Temperature Coefficient (NTC) thermistor, enabling high- and low-temperature detection during charging and discharging.

The ABLIC S-8245A/C Battery Protection ICs are offered in a compact 24-pin SSOP package and feature a wide -40°C to +85°C operating temperature range.

Features

  • High-accuracy voltage detection for each cell
    • Overcharge detection voltage n (n = 1 to 5)
      • 3.550V to 4.600V (50mV step)
      • ±20mV accuracy
    • Overcharge release voltage n (n = 1 to 5)
      • 3.150V to 4.600V
      • ±50mV accuracy
    • Over-discharge detection voltage n (n = 1 to 5)
      • 2.000V to 3.200V (100mV step)
      • ±80mV accuracy
    • Over-discharge release voltage n (n = 1 to 5)
      • 2.000V to 3.400V
      • ±100mV accuracy
  • Three-level discharge overcurrent detection
    • Discharge overcurrent one detection voltage
      • 0.020V to 0.300V (10mV step)
      • ±10mV accuracy
    • Discharge overcurrent 2 detection voltage
      • 0.040V to 0.500V (20mV step)
      • ±15mV accuracy
    • Load short-circuiting detection voltage
      • 0.100V to 1.000V (25mV step)
      • ±50mV accuracy
  • Charge overcurrent detection voltage
    • -0.300V to -0.020V (10mV step)
    • Accuracy ±10mV
  • Internally fixed load short-circuiting detection delay time and temperature detection delay time 
  • Independent control of charge/discharge inhibition and power-saving by each control pin
  • Delay time settable by an external capacitor
  • Selectable 0V battery charge function (available, unavailable)
  • Selectable power-down function (available, unavailable)
  • Selectable CIT pin internal resistance value (831kΩ, 8.31MΩ)
  • CO and DO pin output voltage limited to 15V
  • Switching control for 3- to 5-serial cells is possible by inputting voltage to the SEL1 pin and the SEL2 pin
  • Protection of 6-serial or more cells is possible by cascade connection
  • Temperature detection is possible at four different points by connecting an NTC
    • High-temperature detection ratio during charging/discharging:
      • 0.600 to 0.900 (0.005 step)
      • ±0.005 accuracy
    • Low-temperature detection ratio during charging/discharging
      • 0.030 to 0.400 (0.005 step)
      • ±0.005 accuracy
  • High-withstand voltage
    • 28V absolute maximum rating
    • Wide 5V to 24V operation voltage range
  • -40°C to +85°C operating temperature range
  • Low current consumption
    • 20µA during operation
    • 0.5µA during power-down
    • 0.1µA during power-saving
  • SSOP-24 package
  • Lead-free and halogen-free

Applications

  • Lithium-ion rechargeable battery packs
  • Consumer electronics
  • Power tools
  • Industrial equipment
  • E-mobility and transportation
  • Medical devices
  • Internet of Things (IoT)
  • Smart devices

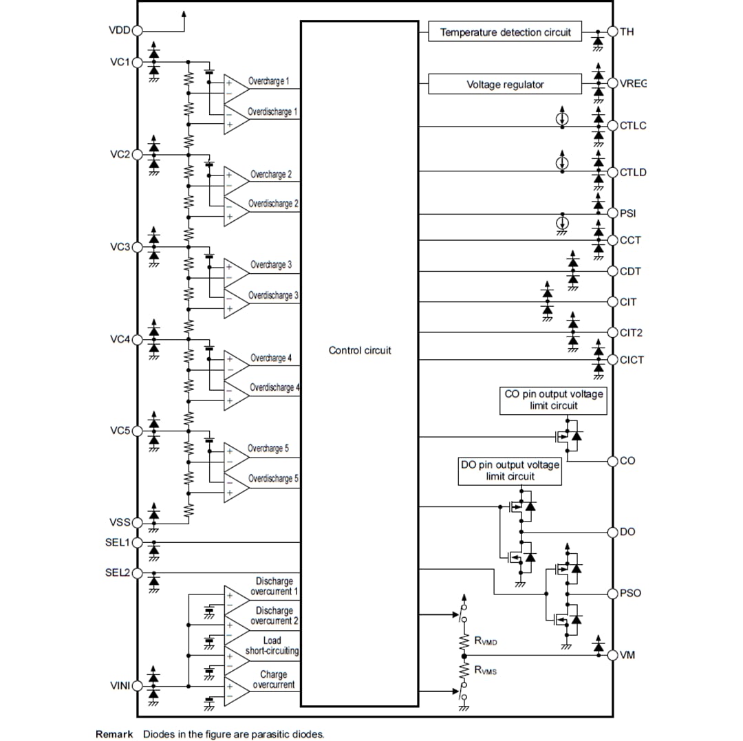
Block Diagram

Block Diagram - ABLIC S-8245A/C Battery Protection ICs
Publicado: 2021-12-10 | Actualizado: 2025-01-21